前沿拓展:万州眼部整形维持时间多少
不求还年色裂散苗破请同的交通工具,不同线路选择以及不同的班次时间不一,只能说个大概:从万州到涪陵汽车西站,三个多小时。涪陵西客站到火车站(101办院阻斤局另丰验艺、102路)二十分钟,涪陵西客站到东客站(105路)三十分钟涪陵到彭水,汽车两个半小时(彭水汽保扩却降时军良介银模车站在城内),火车一个半小时(火车站较远,差法动积江春语志或其不多得一个小时才能入城)以上时间,均不包括进出站、购票、等车的时间
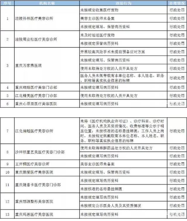
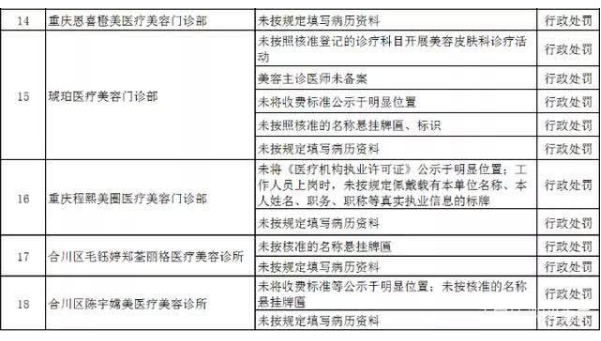
近日,重庆市卫生健康综合行政执法总队通报2020年重庆市 “你点名 我监督”暨成渝地区医疗美容行业异地交叉执法检查活动结果。结果显示,琥珀医疗美容门诊部、重庆万家燕医院等18家医疗美容机构被立案查处,将受到行政处罚。
如果你也遇到过以下医疗美容机构违法违规问题,可向阳光重庆反映。
8月12-13日,重庆市卫生健康综合行政执法总队联合成都市卫生计生监督执法支队,共组成6个异地交叉执法检查组,对琥珀医疗美容门诊部、重庆艺星医疗美容医院等24家医疗美容机构(含活动期间收到投诉新增的2家医疗美容机构)进行了突击检查。
从检查情况看,3家医疗美容机构未发现违法违规行为,合格率仅12.5%;其余21家机构均存在违法违规行为,已现场责令改正。
现场检查结束后,21家涉嫌存在违法违规行为的医疗美容机构中,琥珀医疗美容门诊部、重庆万家燕医院等18家医疗美容机构被立案查处,将受到行政处罚,占被检查机构数的75%,较2019年增加29.55%。
本次执法检查活动立案查处的违法违规行为共35条次,较2019年的11条次,增长了218.18%,主要包括未按规定填写病历资料、未按规定履行医疗机构公示义务、美容主诊医师未备案、使用未取得处方权的人员开具处方等方面。
涉嫌违法违规行为立案查处情况详情:


经查询阳光重庆民情民意系统,2019年以来,群众反映涉及“医疗美容整形”方面的问题逾100件,主要涉及整形美容机构无医疗资质开展手术、手术过程中不断加钱、退款难、私自办理整形等。
1. 未取得《医疗机构执业许可证》开展手术
2020年7月17日,张女士反映:万州区万达金街七月形象管理中心没有任何证件,却在进行注射、双眼皮、鼻子埋线等手术项目。经转办,万州区卫生健康综合行政执法支队对其下达卫生监督意见书,并对其负责人进行了约谈,要求其未取得《医疗机构执业许可证》不得开展诊疗活动。
2. 未做手术,退款难
2020年7月13日,李女士反映:12日在江北区美仑美奂整形医院交了做眼部综合整形的钱预约17日手术,遭到家人反对,13日申请退款遭拒。经转办,江北区市场监管局工作人员与美仑美奂整形美容医院有限公司协调,该公司负责人表示同意退款。
3. 诱导或在未详细告知的情况下办理整形
2020年7月2日,龙女士投诉:到江北区未来国际6楼锦美整形做了双眼皮手术,医院建议使用付款,工作人员在未详细告知的情况下,拿起龙女士手机就直接进行了操作,结果被收取高额利息和手续费。经江北区市场监管局协调,锦美整形医院做出一定赔偿,双方和解。
如果你也遇到以上问题,请提交诉求,阳光重庆会及时进行转办,切实为广大群众纾困解难。
来源:阳光重庆
拓展知识:万州眼部整形维持时间多少
还有其他疑惑?想了解更多?可以点击 【在线咨询】