前沿拓展:整形玻尿酸贩卖判多少年


近来,华熙生物(688363.SH)董事长、被外界称为“玻尿酸女王”的赵燕身陷强制低价收购员工股票的风波中。2020年员工股票解禁日之前,赵燕欲以2亿元低价收购员工手中价值约为8.8亿元的股票。

手持待解禁股票的员工若按要求完成低价售卖,将保留工作;反之则必须离开公司,同时股票解禁后,GP(普通合伙人)不会帮助这些员工顺利减持。

此外,赵燕还被曝失信于并肩作战多年的合作伙伴——华熙联合创始人、华熙集团副董事长崔广平,并未兑现此前约定的利润分红权。

11月7日,山东证监局的工作人员告诉红星资本局,“投资者之前的举报,山东(证监)局已经办理并答复(举报者)了,近期的举报正在办理当中。”此外,红星资本局还了解到,上述两次举报均为同一(批)举报人。同日,华熙生物某高管告诉红星资本局,该事件为集团的事情,不好作回答。

↑“玻尿酸女王”遭举报。图据IC photo

“玻尿酸女王”被举报

山东证监局:近期举报正在办理中

近日,华熙生物被曝前员工向监管部门举报董事长赵燕侵占“小股东利益”,举报事项目前已获中国证监会和山东证监局介入调查。

11月7日,山东证监局的工作人员告诉红星资本局,“投资者之前的举报,山东(证监)局已经办理并答复(举报者)了,近期的举报正在办理当中。”此外,红星资本局还了解到,上述两次举报均为同一(批)举报人。

据界面新闻报道,从上述发起“举报门”的华熙生物前员工提供的举报文件看,赵燕于2020年7月授意相关人员,要求前员工以90元/股的价格低价售卖市值约140元的股票,且需在当年11月6日前完成。

据悉,2020年11月6日,正是员工股票解禁的时间。如若没有按时完成低价售卖,这些不愿妥协的前员工将被迫离开公司。

关于前员工手中“价值不菲”的股票,据中新经纬援引媒体报道,是华熙集团在尚未完成科创板上市前的2018年,由80名员工共同出资成立4家有限合伙企业,按市场公允价格暨华熙生物35倍左右的PE(每股18.13元)入股了华熙生物,总金额为1亿元。

这4家企业分别为润美(天津)商业管理合伙企业(有限合伙)、华绣(天津)商业管理合伙企业(有限合伙)、熙美(天津)商业管理合伙企业(有限合伙) 和润熙(天津)商业管理合伙企业(有限合伙)。

红星资本局从华熙生物上市前的招股书中注意到,上述4家有限合伙企业的持股数量分别约为137.87万股,持股比例分别为0.3203%,共占比约1.28%。

↑截图自华熙生物招股书

也就是说,上述4家有限合伙企业共持股约551.49万股。若按照1亿元的总金额来计算,每股单价约18.13元。

且如果以解禁当日华熙生物约160元/股的股票价格计算,出资的80名员工原本拥有市值共约8.8亿元的股票。但据举报者所言,赵燕以华熙生物的工作为牌,只愿付出2亿元的收购成本。

11月6日,红星资本局向华熙生物方面求证,但未有回复。11月7日,华熙生物某高管告诉红星资本局,该事件为集团的事情,不好作回答。

举报者称部分员工已妥协

合伙人也爆料赵燕未兑现分红权

此外,据中新经纬援引媒体报道,已有员工为保住工作妥协,以90元/股的价格低价售卖手中股票。

而赵燕购买员工所持华熙生物股票的方式除了通过个人账户,再有就是通过北京鸿汇翔投资咨询有限公司(以下简称“鸿汇翔”)。

红星资本局从天眼查APP获悉,华熙生物员工股票解禁次日(即2020年11月7日)开始,鸿汇翔相继对外投资上述4家有限合伙企业。而鸿汇翔的大股东李健为华熙集团的董事。

↑截图自天眼查APP

除了被曝低价强制收购员工股票之外,赵燕还被指尚未给合伙人兑现分红权。

据华熙联合创始人、华熙集团副董事长崔广平给媒体出示的一份盖有华熙集团公司公章的文件,赵燕为华熙集团实际持有人,蔡彤、崔广平两位小股东在公司股权及资产层面未体现,二人各享有10%的利润分红权。

崔广平曾透露,为了让其安心,赵燕曾手写了一份利润分红证明锁在公司保险柜,但被不明人士盗取。其曾多次要求分红,但赵燕并未理会。

律师说法:

涉嫌违反《公司法》或《合同法》

11月6日,北京天霜律师事务所合伙人律师艾清告诉红星资本局,如果上述“举报门”事件员工为记载于公司股东名册的股东,且事件属实,那么赵燕强制收购员工股票,以不同意收购则解聘员工相威胁的行为,涉嫌违反《公司法》(公司法2018修订版)第七十一条及第七十二条(公司股权转让的法律规定)、《上市公司收购管理办法》第三条、第十二条、第十三条、第十四条关于上市公司收购义务主体的法律规定,和违反《劳动法》第三十九条、第四十条、第四十一条等用人单位合法解除的法律规定。

如果涉事中被强制低价收购股票的员工非股东,那么赵燕强制收购的行为涉嫌违反《合同法》中关于交易遵循平等、自愿的法律法规,以及违反《上市公司收购管理办法》第三条、第十二条、第十三条、第十四条等关于上市公司收购义务主体的法律规定,和违反《劳动法》第三十九条、第四十条、第四十一条等用人单位合法解除的法律规定。

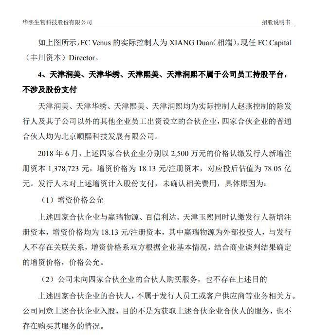
对此,红星资本局注意到,华熙生物曾在招股书中指出上述4家有限合伙企业“不属于公司员工持股平台,不涉及股份支付”。

↑截图自华熙生物招股书

华熙生物称,上述4家有限合伙企业均为实际控制人赵燕控制的除华熙生物及其子公司以外的其他企业员工出资设立的合伙企业,4家合伙企业的普通合伙人均为北京顺熙科技发展有限公司。2018年6月,上述4家合伙企业分别以2500万元的价格认缴华熙生物新增注册资本137.87万元,增资价格为18.13元/注册资本,对应投后估值为78.05亿元。华熙生物未对上述增资计入股份支付,未确认相关费用。

而对于未确认相关费用的原因,华熙生物称,“上述4家合伙企业的合伙人,不属于发行人员工或客户供应商等业务相关方。公司同意上述合伙企业入股,目的不是为获取上述合伙企业合伙人的服务,也不存在购买其服务的情况。”

红星新闻记者 邓凌瑶

编辑 余冬梅 潘莉

(下载红星新闻,报料有奖!)

拓展知识:整形玻尿酸贩卖判多少年

还有其他疑惑?想了解更多?可以点击 【在线咨询】