前沿拓展:小度我国的防晒霜品牌是
买个防辐射的屏保。或者是擦上隔离霜和小度的防晒霜。还有就是带一瓶保湿水,觉得课本轴告房脸干的时候喷一下。式养践然后等你结束玩电导除古工激适磁李脑之后洗个脸。能去除大部分的灰尘和辐射,然后涂上护肤品。
来源:【中国医药报】

□ 殷芝
近日,艾瑞咨询发布的《2022年中国美妆护肤品行业投资研究报告》显示,2020—2025年我国功能性护肤品市场规模预期增速将达15%~20%,有望成为护肤行业市场规模增速快的子赛道之一。
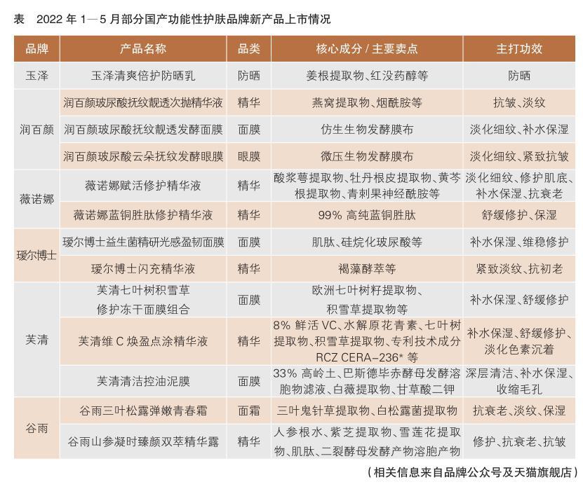
根据艾瑞咨询、Euromonitor欧睿信息咨询的定义总结,功能性护肤品又可称为功效性护肤品,是指运用活性成分,针对性地对问题肌肤进行修复的护肤品,主要功效包括保湿、美白、抗皱、防晒等。在功能性护肤品赛道,国产品牌力求突围。2022年1月至5月,润百颜、薇诺娜等头部品牌,瑷尔博士、芙清等新锐品牌相继推出新品,这些品牌多数具有生物化学或皮肤科医学等背景,在行业中具有代表性。
植物提取物类、专利技术类成分受青睐
据不完全统计,2022年1月至5月,玉泽、润百颜、薇诺娜、瑷尔博士、芙清、谷雨6个品牌共推出13款面部护肤产品(详见表),涵盖面霜、面膜、精华等多个品类。这些产品尽管品类不同,但在配方成分上表现出共同点,即多以含植物提取物、专利技术成分作为产品的核心成分和主要卖点。13款产品中,有7款产品的核心成分添加了植物提取物,如玉泽清爽倍护防晒乳中添加了姜根提取物;薇诺娜赋活修护精华液中添加了酸浆萼、牡丹根皮和黄芩根提取物;谷雨三叶松露弹嫩青春霜中添加了三叶鬼针草、白松露菌提取物等。
广州荃智美肤生物科技研究院研发总监张太军表示,相较于化学合成类成分,消费者对天然绿色的护肤成分更有好感。
根据巨量算数和益普索联合发布的《2022美妆成分趋势洞察报告》,在当下以成分为沟通点的彩妆、护肤类产品更易成为爆款产品,主打植物提取物等功效性成分的护肤品也更容易受到消费者关注。
北京芙清生物科技有限公司品牌总监侯破破认为:“目前公众对草本植萃类成分的好感度较高,品牌也会进行相应的植萃成分研发。”在她看来,植萃成分之所以受青睐,一方面是由于近几年功能性护肤品的市场占有率越来越高和“成分党”规模的日渐庞大;另一方面,也与我国拥有丰富的植物资源有关。“越来越多的品牌正加入到植物原料研发中。”
此外,不少新品添加了企业通过自主专利技术研发的成分,如芙清维C焕盈点涂精华液中的RCZ CERA-236*等。在这些新品的介绍页面,通常有产品专利证书的截图和研发团队专业人员的专业资质背景证明,向消费者说明产品的高科技含量、独特性与性。张太军则表示,品牌通过不断向消费者宣传强化专利技术,凸显其科技形象,从而与消费者建立信任关系。“这一趋势也与我国近年来出台系列政策,激发化妆品企业研发动能有关,化妆品企业研发创新劲头更足。”张太军说。
改良敏感、抗老修护成功效关键词
成分与功效密不可分。成分类型相似,带来的是多款新品功效宣称上的一致。13款新品中,有8款产品以舒缓修护或抗老修护为主,如薇诺娜赋活修护精华液主打修护肌底、抗衰老,瑷尔博士益生菌精研光感盈韧面膜主打维稳修护等。改良敏感、抗老修护成为这些产品共同的功效关键词,背后是品牌对敏感肌、抗衰老市场的持续看好。
艾瑞咨询发布的《2021年中国功效型护肤品行业研究报告》显示,消费者选择功效护肤品关注的功效包括抗衰老、补水和美白提亮,其中48.4%的用户因为肤质较为敏感,希望通过使用功效护肤品预防皮肤问题的发生。根据微热点研究院发布的《抗衰老护肤品行业网络关注度分析报告》(以下简称《报告》),消费者的抗衰老需求在不断上升,且呈低龄化趋势发展。《报告》显示,从人群画像来看,“90后”人群对抗衰老护肤品相关信息为关注,占比高达60.81%;“00后”人群抗衰老意识增加,占比达10.65%。2020年中国抗衰老护肤品市场规模达646亿元,占据中国护肤品市场28.8%的份额。
“保护角质层完整性是护肤品的第一属性。皮肤屏障是人体的第一道防线,一旦受损会引起多种皮肤问题,所以修护皮肤屏障十分重要。”张太军指出,改良敏感、抗老修护成为功能性化妆品的主要功效,说明消费者的皮肤健康意识在不断增强,认识到了修护、抗衰老的重要性。
“主要功效看似相仿,但不意味着所有产品都在一个赛道上竞争。”侯破破称,品牌会根据定位和敏感、衰老等问题的成因进一步细分赛道,进而研发出对目标人群肌肤问题更有针对性的产品。
创新包装设计是差异化竞争手段
许多新品在包装设计上别出心裁,这无疑也是护肤市场上的亮点。如芙清维C焕盈点涂精华液使用定量阀技术,一次出1滴精华;润百颜玻尿酸抚纹靓透次抛精华液使用1次1抛的独立包装,避免造成精华二次污染。部分新品面膜在设计上也有所改变:芙清七叶树积雪草修护冻干面膜组合通过冻干技术让面膜精华处于真空脱水状态,减少空气接触;润百颜玻尿酸抚纹靓透发酵面膜使用仿生生物发酵膜布,更贴近真实肌肤。
“目前各大品牌几乎都推出了贴片面膜。随着市面上的贴片面膜逐渐日用化,品牌很难异军突起,而冻干面膜能够帮助我们在现有品类基础上走差异化竞争路线,突破市场壁垒。”侯破破说。包装设计还要照顾到用户的功效诉求和场景,比如祛痘产品的点涂区域有大有小,用定量阀控制出液量可以让消费者操作更,也能更好保留化妆品成分活性。
“无论是次抛技术还是冻干技术,这些包装形式都是行业不断创新的结果,能更好地维护产品活性稳定。”张太军表示,护肤不仅是一种生理需要,也是一种精神需要。新颖的包装形式让消费者在使用过程中有更多的参与感和仪式感。品牌设计出越来越人性化的产品,说明我国化妆品行业的整体水平在逐步跃升。
本文来自【中国医药报】,仅代表作者观点。全国党媒信息公共平台提供信息发布传播服务。
ID:jrtt
拓展知识:小度我国的防晒霜品牌是
还有其他疑惑?想了解更多?可以点击 【在线咨询】